MX动漫
组建于1998年,学院的变革和发展可追溯到1954年,是一个具有较长历史而又蓬勃发展的学科型实体学院。学院现有学科领域覆盖了信息与通信工程、电子科学与技术、光学工程、物理学、控制科学与工程等一级学科。学院的办学理念是“厚基础、宽专业、强应用、扬个性、重创新”,学院在创新人才培养方面的工作独具特色。
学院现有在编教职工122人,其中中国工程院院士1人,国家杰出青年基金获得者2人,新世纪百千万人才工程国家级人选1人,教育部跨世纪优秀人才1人,教育部新世纪优秀人才5人,四川省学术和技术带头人5人及后备人选10人、省、市突出贡献专家3人。目前学院有专任教师92人,其中博士生导师22人,硕士生导师52人,教授(级)30人,副教授(级)40人。
学院现有一级学科博士学位授权点2个(信息与通信工程、光学工程); 二级学科博士学位授权点5个(光学工程、光学、通信与信息系统、信号与信息处理、无线电物理);工程博士招生领域1个(电子与信息);硕士点9个( 通信与信息系统、信号与信息处理、电路与系统、电磁场与微波技术、无线电物理、模式识别与智能系统、光学工程、光学、物理电子学),工程硕士招生领域4个(电子与通信工程、光学工程、人工智能与大数据、图形图像工程),本科专业5个(电子信息科学与技术、电子信息工程、电子科学与技术、光电信息科学与工程、信息安全),四川省重点学科3个(光学、光学工程、信息与通信工程,省部级重点实验室3个(光学实验室、信息安全实验室、国家信息安全产品测评技术实验室),人才培养基地2个(省级电子信息工程本科人才培养基地、校级电工电子基础课程教学基地)。设有电子信息工程卓越工程师班。
学院在通信与信号处理、电磁场与微波、激光与光通信、光信息、数字图像处理与识别、信息安全、水利信息化等领域开展了广泛的科学技术研究,取得了丰硕的研究成果。MX动漫
形成了强激光及相关技术、无线能量传输、复杂系统电磁兼容、通信抗干扰等具有特色的研究方向。承担了国家自然科学重大项目、国家安全重大基础研究、国家重点基础研究(973)、国家重大专项、国家杰出青年基金、国家“863”、国际合作项目、国家自然科学重点项目等国家级项目,以及各类省部级项目和企事业合作项目400多项;有1200多篇论文被SCI、EI检索。在高功率固体激光、微波化学、微纳激光、结构照明型三维成像理论与应用等领域的研究已达到国际先进水平,获国家技术发明二等奖3项,省部级奖励20多项,授权发明专利60多项。与美国、俄罗斯、加拿大、德国、意大利、挪威、韩国、香港等20多个国家和地区的高等院校和科研院所建立了广泛的合作与交流。深入开展的科学研究造就了一批高水平的教师,为培养高素质、创新型的国家栋梁和社会精英创造了条件。
近年来MX动漫
获得各组教学成果奖30多项,出版教材40多部,其中有10部教材为“十一·五”、 “十二·五”规划教材。学院现有博、硕士研究生1000余人,全日制统招本科生1600余人。学院在创新人才培养方面成效显著,建立了系统的本科生创新人才培养体系,形成了创新能力培养五大平台。通过在学生自主管理的电子科技园、本科生创新实验室的锻炼和教师有针对性的培训和指导,培养了一大批思维活跃、具有强烈创新意识、实践能力强的优秀学生,取得了全国大学生“挑战杯”一等奖、全国大学生电子设计竞赛一等奖等各种奖励80多项。电子信息工程本科专业入选国家卓越工程师培养计划。
学院的发展得到了社会各界、企事业单位和广大校友的关心和支持,若干家公司在MX动漫
设立了奖学奖助金,学生受益面广,对学院的发展也起到了积极的推动作用。
MX动漫
2020年博士研究生全部实行“申请-考核”制招生。
一、招生计划
MX动漫
2020年计划招收博士研究生29人,已招收硕博连读20人。实际招生人数待国家下达2020年招生计划后做适度调整。
除国家专项计划和工程博士外,MX动漫
不招定向生。
二、报名
(一)报考条件
1.考生须思想品德良好,身体健康,具备《MX动漫
2020年博士研究生招生章程》规定的各项报考条件。
2.学院不招生同等学力考生。
3.申请外语水平考试免试条件:
申请者外语水平原则上需至少达到其中一项〔第(1)-(5)原则上成绩有效期五年,工程博士可适当放宽。截止日为入学当年入学前〕:(1)国家大学英语六级成绩≥425分(2015年6月以后的成绩);(2)托福成绩≥80分;(3)雅思成绩≥5.5分;(4)以第一作者或通讯作者身份发表专业性英文学术论文;(5)硕士阶段英语成绩≥80分;(6)入学前的三年内在英语国家或地区获得过硕士或博士学位且获得教育部留学服务中心提供的学位认证。
申请外语免试的考生必须提交《MX动漫
外语水平考试免试申请表》。
(二)网上报名和缴费
网上报名时间和缴费时间为2019年11月20日至12月20日。考生报名前务必仔细阅读《MX动漫
2020年博士研究生招生章程》和《MX动漫
2020年博士博士研究生招生网上报名须知》,以及本单位博士招生简章和招生专业目录,按要求完成网上报名和缴费。未在规定时间内进行报名和缴费者视为报名无效,不能进入下一环节。
(三)提交申请材料
符合报考条件的人员须下载 “提交博士入学申请材料自查表”(附件1),按顺序整理材料,并在2019年12月25日17点前(以邮戳寄出时间为准)将申请材料和自查表以EMS寄送达MX动漫
研究生招生工作办公室(联系地址:MX动漫
望江校区MX动漫
教务办公室;联系人:赖老师;联系电话:028-85463874;邮编:6 10064)。
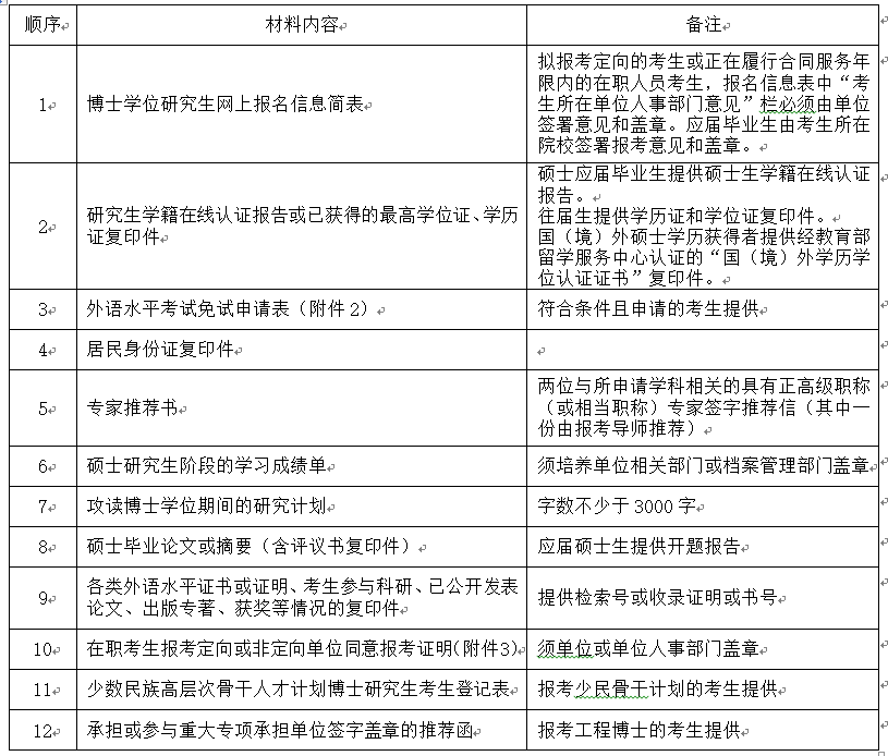
博士入学申请材料提交清单

特别提示:
①提交材料不符合要求者资格审查不合格;
②所有材料提交后不予退回;
③材料接收过时不再受理。
考生应认真了解并严格按照报考条件及相关政策要求选择填报志愿,按要求准确填写报名信息并提供真实材料。因不符合我单位博士报考条件及相关政策要求,或因信息填写错误、填报虚假信息造成后续不能初试、复试或录取的,后果由考生本人承担。
所有考生均应对本人网上报名信息进行认真核对。报名信息网上提交后如需修改的应在网上报名截止前重新报名,报名结束后一律不做修改。
三、选拔程序
1.资格审查
MX动漫
将根据考生的网上报名情况和提交的申请材料进行严格的资格审查,审查考生是否符合报名资格要求、是否提交完善的报名材料、是否免考外语、是否按时完成缴费手续。资格审查结果预计在2020年1月6日左右公布,请考生密切关注我单位网站相关通知。
2.材料评议
MX动漫
将组织专家对考生的入学申请材料进行集体评议打分,材料评议成绩满分100分。低于60分者不能进入下一环节。
3.初试
外语水平考试,主要考查申请者运用外语进行阅读与写作的综合能力。
时间:2020年3月21日上午8:30-11:30。
地点:MX动漫
望江校区(具体地点详见准考证,准考证请于考试前一周在网报系统自行打印)。
具体地点:见准考证。
外语水平考试成绩未达到相应合格分数线者不能进入复试环节。
MX动漫
将根据考生材料评议成绩和初试成绩,结合普通招考招生计划数确定进入复试考核环节的人员名单。具体名单将于2020年5月左右在MX动漫
网站公布。
4.复试
MX动漫
在复试环节对申请者的专业志趣、专业素养、学业水平、科研能力、创新潜质和综合素质等进行综合评价和全面考察。复试考核的形式与安排详见MX动漫
博士复试通知。考生参与复试考核时间应不少于40分钟/人。复试成绩折算成百分制成绩低于60分者不得录取。
5.思想政治素质和品德考核
MX动漫
在复试的同时,对考生思想政治态度、思想表现、道德品质、遵纪守法等方面进行考核,重点考察考生的科学精神、学术道德、专业伦理、诚实守信等方面的情况。拟录取名单确定后,MX动漫
向考生所在单位函调人事档案和本人现实表现等材料,全面审查其政治思想情况。函调的考生现实表现材料,需由考生本人档案所在单位的人事、政工部门加盖印章。思想政治素质和品德考核不合格者不予录取。
6.体检
体检标准按《普通高等学校招生体检工作指导意见》(教学[2003]3号)执行,拟录取考生须于公示期内向MX动漫
提交由政府设立的二级甲等以上医院或MX动漫
校医院出具的体检报告原件。
四、录取
1. 考生录取总成绩=材料评议成绩(百分制)×50%+复试成绩(百分制)×50%
2. 录取按照“全面衡量,择优录取,保证质量,宁缺勿滥”的原则进行,依据考生录取总成绩按照录取口径由高到低依次录取。
3.网上公示拟录取名单,经体检、政审、调档等流程后,向拟录取新生发录取通知书。
五、招生咨询方式
电话:02885463874 E-mail:[email protected]
六、受理举报渠道
MX动漫
纪委办公室
联系方式:028-85463875 邮箱:[email protected]
附件:
1.提交博士入学申请材料自查表
2.MX动漫
2020年博士研究生外语水平考试免试申请表
3.在职考生单位同意报考证明
MX动漫
研究生招生办公室
2019年11月12日